2025-10-20 11:48:01来源:兔叽下载站编辑:news
在这就是江湖的世界里,破防机制是战斗中极为关键的一环。掌握其奥秘,能让你在江湖闯荡中更加得心应手。

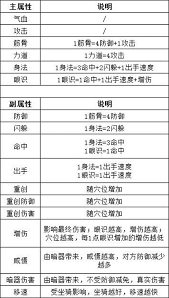
破防,简单来说,就是打破敌人的防御。当你成功破防后,就能对敌人造成更高的伤害。在战斗中,不同的招式和技能有着不同的破防能力。例如,一些强力的攻击招式,能直接对敌人的防御值进行削减。当防御值降低到一定程度,就会触发破防效果。
具体玩法攻略如下:首先,要了解敌人的防御类型。有的敌人擅长物理防御,有的则偏向法术防御。针对不同防御类型,合理选择你的攻击手段。若面对物理防御高的敌人,可尝试使用法术技能来破防;反之,面对法术防御强的敌人,物理攻击或许更有效。其次,提升自身的破防属性。通过升级武器、装备,或者学习特定的武学技能,都能增加破防能力。再者,战斗时机也很重要。观察敌人的防御状态,在其防御出现破绽时,果断发动高破防技能,往往能事半功倍。另外,组队战斗时,队友之间的配合也能提升破防效果。比如,有的队友擅长削弱敌人防御,有的则负责高爆发输出,相互协作,更易破防击败敌人。

破防时机把握
在敌人攻击间隙、使用技能后硬直阶段,是最佳的破防时机。此时敌人防御薄弱,抓住机会发动破防攻击,能大幅提高成功率。
装备与破防
一些稀有装备带有破防特效,获取并装备它们,能在战斗中轻松增加破防能力,让你在江湖战斗中更具优势。
武学对破防的影响
某些高级武学自带破防属性加成,勤加修炼这些武学,能让你的破防实力得到质的飞跃,在江湖纷争中所向披靡。

休闲益智 | 23.64MB | 2025-11-21
进入
角色扮演 | 410.61MB | 2025-11-20
进入
飞行射击 | 101.8MB | 2025-11-20
进入
休闲益智 | 10.3MB | 2025-11-20
进入
经营养成 | 58.55MB | 2025-11-20
进入
休闲益智 | 49Mb | 2025-11-19
进入
角色扮演 | 193.37MB | 2025-11-19
进入
经营养成 | 84.23MB | 2025-11-19
进入
体育竞速 | 83.21MB | 2025-11-18
进入
角色扮演 | 151 MB | 2025-11-17
进入